中共三中全会前夕,中国各地方政府启动三中全会安保程序,限制异议人士和访民的行动。北京、武汉等地的异议人士被公安带走旅游或软禁在家。四川省某县政府发出通知,严防“重点人员”赴京。
中共二十届三中全会延迟近一年后,将于下周在北京京西宾馆召开。这届中全会罕有的启动了所谓维稳程序。北京一位担心个人安全而不愿公开姓名的人士本周二(9日)对自由亚洲电台说,北京有关当局本周分别通知异议人士、维权人士,告知三中全会期间要被旅游或被软禁在家。她说:“北京几位能数得出名字的人都接到国保上岗(软禁)、旅游的通知,比如高瑜、查建国、何德普、浦志强、徐永海(基督徒)、王荔蕻、李蔚等等,还有不少维权人士。这些人中,有些人已经出了北京,有些人这个星期日之前外出被旅游。过往,中共开全会,异议人士也有被带走旅游的现象,记得上一次是十九届二中全会。”
近十年,中共召开中央政治局全会,很少启动全国安保措施。张先生说,中共十九届二中全会前夕,北京曾有异议人士被带走,而那一年是因为修改宪法,删除宪法中有关国家主席任期制内容。
异议或维权人士居家上报手机定位
武汉多位异议人士或访民也被软禁或旅游。当地异议人士刘先生告诉本台,曾参与去年白发运动的阿梦(本名:童梦兰)已经离开武汉。他说:“童梦兰已经被国保带到昆明几天了。最近,几位异议人士几乎每天都接到公安电话,要求他们留在家中,随时向公安发送手机定位,确定他在警察认可的家中。”
武汉维权人士孙先生对本台说,他再次被上岗(软禁):“又被上岗了,一个是‘七一’党庆,一个是马上要开三中全会。你如有到北京的意图都要上岗,他们有针对性,你在聊天群里说要去北京,都要被上岗。他们一维稳就有钱收。”
三中全会前 异议人士微信群被封
湖南异议人士田先生告诉本台,他的两个讨论时政类话题的微信群,本周一被封掉。他说:“这几年以来,每到开会的时候,管控轻重力度不同而已。我有敏感的异议人士或政治犯人士的两个群,已经提前两、三天被封了。”
田先生认为,三中全会会期延迟召开近一年,因此当局加强安保措施有其原因。他说:“今年的三中全会拖了这么长时间,这是第一;第二,开会前,两个国防部长上下任,都被拿下。今年国内外形势、经济形势对那个......压力特别大,他们有些紧张。”
贵州人权研讨会一位成员田先生接受本台查询时说,他们尚未接到上岗通知:“但是近几年越来越严厉,管控越来越常态化,更多的是派出所警察和社区人员时常打电话或上门,询问你是否在家,同时告诉你不准出门。”
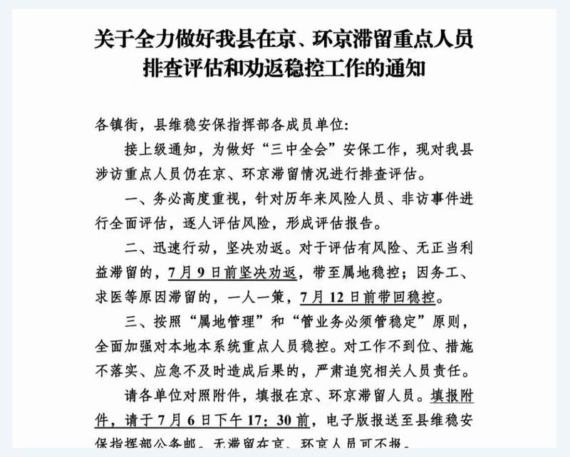
县维稳安保指挥部接获上级维稳通知
据四川网民提供的一份县级维稳安保指挥部向各街道办发出的通知称,接上级通知,为做好“三中全会”安保工作,现对我县涉访重点人员仍在京、环京滞留情况进行排查评估,并于7月12日前带回稳控。按照“属地管理”和“管业务必须管稳定”原则,全面加强对本地本系统重点人员稳控。

对此,刚被截访人员从北京送回成都的访民李女士接受本台采访时说,当地不少人从北京回来后,被上岗:“被看守起来的人是有的。中央开三中全会总是把访民联系在一起,访民到北京反映问题是正常的,不能因为开会就加以限制和打压上访人员,你(政府)没有解决问题。矛盾是在激化,那些在北京的人东躲西藏。”
记者:乾朗 责编:陈美华、嘉远 网编:瑞哲
